这个Arkclaw 技能到底能干啥?
你有没有发现,大部分 AI 回答都是这样的:
-
帮你整理信息,但说不出真正有价值的洞察
-
给你一堆显而易见的建议,都是正确的废话
-
只看表面,看不到深层的结构性问题
-
不考虑长期影响,容易掉进”省小钱花大钱”的坑
Deep Thinker 就是来解决这个问题的。它给 AI 套上了系统化思考框架,碰到复杂问题,会自动从多个角度深度分析,帮你挖出真正的洞察。
核心特点:
-
✅ 8种成熟的思考方法论,覆盖大部分场景
-
✅ 自动选择方法,不用你记什么时候用什么
-
✅ 结构化输出,结论清晰,直接能用
-
✅ 零依赖,下载就能用,不用 API 密钥
-
✅ 口语化也能触发,说一句”分析一下”就自动调用
-
底层逻辑:为什么要这么设计?
其实思路很简单:AI 缺的不是信息,缺的是结构化的思考框架。
同样的信息,用对了方法,就能挖出完全不同的洞察。
普通人思考 vs Deep Thinker
– 想到哪说到哪
– 只看表面现象
– 单一视角
– 容易被直觉带偏
– 遗漏长期影响
– 按固定框架一步步来
– 逐层挖到本质
– 多维度交叉验证
– 检查假设和偏见
– 考虑二阶三阶后果
什么是真正的”洞察”?
Deep Thinker 对”洞察”有严格要求:

- 整体架构:8种思考方法,自动匹配
Deep Thinker 内置了 8 种经过验证的思考方法论,碰到不同问题自动选最合适的。
八大思考方法速览
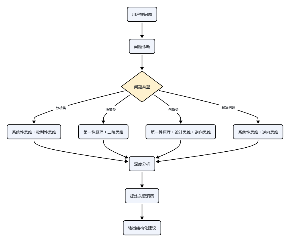
- 智能方法选择流程

- 完整思考五步走
1. 问题诊断:搞清楚用户真正想解决什么,该用什么方法
2. 方法应用:严格按方法的提问一步步深入
3. 交叉验证:多种方法从不同角度看同一个问题
4. 洞察提炼:挖出非显而易见的发现
5. 输出建议:短期行动 + 中长期策略 + 需要避免的陷阱 - 怎么安装?
安装特别简单,下载安装包给到龙虾投喂即可。 - deep-thinker技能包.zip
- 怎么用?看完就会
自动触发(推荐)
只要你说这些关键词,会自动调用:
分析类:
– “分析一下这个问题”
– “你怎么看这件事”
– “为什么会这样”
– “背后的逻辑是什么”
决策类:
– “我应该怎么做”
– “选 A 还是选 B”
– “有什么建议”
深度思考:
– “深度分析一下”
– “帮我总结思考”
– “这意味着什么”
手动调用
如果你想明确指定: - 用 deep-thinker 分析一下我们的用户流失问题
从系统性思维角度看这个决策
更多Deep Thinker 技能使用,请联系我们客服。